400-003-8066

羞羞APP大全案例分析

您所在的位置: 首頁 > 資訊頻道 > 技術支持 > 技術文章 > 羞羞漫画官网功率放大器的研究與設計

羞羞漫画官网功率放大器的研究與設計

來源:ZOBO羞羞APP大全 發布日期 2020-02-10 瀏覽:

結合現代電子技術,采用羞羞漫画官网放大集成電路,設計了一種羞羞漫画官网放大器,改進以往羞羞漫画官网放大器的不足之處。首先分析了羞羞漫画官网放大器的組成及電路,詳細介紹了語音放大器、功率放大器。介紹了功率放大器的設計及參數數值確定。進行總結。

f8249bd258714f90b750916f4eeb0845_4

一、羞羞漫画官网功率放大器簡介

羞羞漫画官网放大器的曆史將近一個世紀,電子管放大器的個應用就是羞羞漫画官网放大器,然而一直到現在,它還在不斷地更新、發展、前進。之所以如此,是因為人類的聽覺是各種感覺中的相當重要的一種,也是基本的一種。為了滿足它的需要,就要不斷改進羞羞漫画官网放大器。現代社會,從作為通信工具的手機到作為娛樂設備的MP3播放器以及便攜式電視機、便攜式DVD等,所有這些電子設備都需要音頻輸出,即都需要有一個羞羞漫画官网放大器。

二、羞羞漫画官网放大器的組成及分析

1、羞羞漫画官网放大器的組成

羞羞漫画官网放大器主要的組成部分是音頻放大器,其功能為對各種音源輸出的音頻信號進行加工處理和不失真的放大,使之功率達到一定要求,然後推動揚聲器發聲。羞羞漫画官网放大器一般由完全相同的兩個或以上的音頻聲道所組成。每個聲道主要由兩部分組成,即混合前置放大器和功率放大器。這兩部分電路可以組裝在同一個機箱內,也可以分開裝到兩個機箱,前者一般稱為綜合放大器,左右聲道的原理和組成完全相同。羞羞漫画官网放大器的基本組成框圖如圖 1 所示,圖中在音調控製(包括音質控製)之前的部分為前置放大器,剩下的部分則稱為功率放大器。

xxkp201918349-1-l

2、羞羞漫画官网放大器電路分析

a、語音放大器

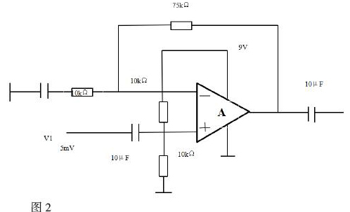
話筒的輸出信號電壓一般為5mV左右,輸出電阻可以達到200kΩ,有些話筒輸出阻抗低,為20Ω、200Ω。語音放大器的輸入阻抗遠遠大於輸出阻抗,其作用為無失真地放大聲音信號。語音放大器的電路如圖2,圖中A為同相放大器,輸入阻抗較高,與話筒相連作為語音放大器電路。

xxkp201918349-2-l

b、電子混響器

將電路模擬聲音進行多次反射是電子混響器的主要功能,其結果為產生混音效果,使聲音具有一定空間立體感和深度感。

c、混合前置放大器

混合前置放大器將聲音信號與電子混合後的聲音信號混合放大,其電路如圖3,為反相加法器電路,輸入電壓與輸出電壓之間有下式所示關係:V0=(RfV1/R1+RFV2/R2),其中V1為放大器輸入電壓,V2為羞羞漫画官网輸入電壓。

xxkp201918349-3-l

d、音調控製器

音調控製器按照需要根據一定的規律調節羞羞漫画官网放大器輸出信號的頻率響應,進而達到補償聲學特性的要求,還可以進行音色美化,還可以對某個音頻範圍內的若幹個頻段點分別進行衰減和提升。

e、功率放大器

給羞羞漫画官网放大器的負載提供一定的輸出功率。當負載為定值時,輸出功率越大,輸出信號的非線性失真越小,效率越大是羞羞APP大全所希望的。功率放大器常見的單電源供電電路有TTL電路和雙電源供電的正負OCL電路。放大器有集成運放和晶體管組成的功率放大器,有專用集成電路功率放大器芯片。在此設計製作中采用型集成音頻功率放大器。

三、羞羞漫画官网放大器的設計

步確定整機電路的數,按照各的功能及技術指標要求分配電壓增益,再分別計算各電路參數,一般從功放開始逐向前計算。本篇采用電子混響器電路模塊設計,需要設計計算的電路為語音放大器、混合前置放大器、音調控製器及功率放大器。輸入信號為5mv時,輸出功率的大值為1W,根據P0=I0-U0=U02/RL=1,可算得U0=(RLP0)½=2.83V,因此電路係統的輸出電壓為2.83V,總的電壓增益AU=U0/UI =2.83×1000/5=566。實際電路中會有損耗,所以增益取值600。

下麵主要介紹功率放大器的設計。

由於采用集成功率放大器,電路設計變得十分簡單,隻要查閱相關手冊便可得到功放塊外圍電路的元件值,下麵列舉部分元件的功能及數值大小。

功放的增益AU4=1+R11/RF≈20K/Rf=100,Rf=20K/100=200Ω

CB為相位補償,CB減小,頻帶增加,可高頻自激,CB一般取幾十至幾百皮法。

CC為OTL電路的輸出端電容,兩端的充電電壓為VCC/2,一般取耐壓大於VCC/2的幾百微法電容。

CD為反饋電容,自激振蕩,CD一般取幾十皮法。

CH為自舉電容,CH與電路中的R10組成自舉電路,使複合管T12、T13的導通電流不隨輸出電壓的升高而減小。

C43、C44紋波,一般取幾十至幾百微法。

C42是電源退耦濾波,可低頻自激。

以上單元電路的設計值還需要通過實驗調整和修改,這些參數在羞羞漫画官网放大器進行整機調試時,由於各增益之間存在相互影響,這些單元電路的設計值還需要通過調整和修改。

四、結論

文章主要介紹了羞羞漫画官网放大器的組成電路分析及羞羞漫画官网放大器的重要部分功率放大器的設計。本設計電路大量采用集成芯片,大大減少了電路造成的幹擾,同時造價成本低,輸出羞羞漫画官网效果較好,具有較好的性價比。

網站地圖